Bliv kunde og få adgang

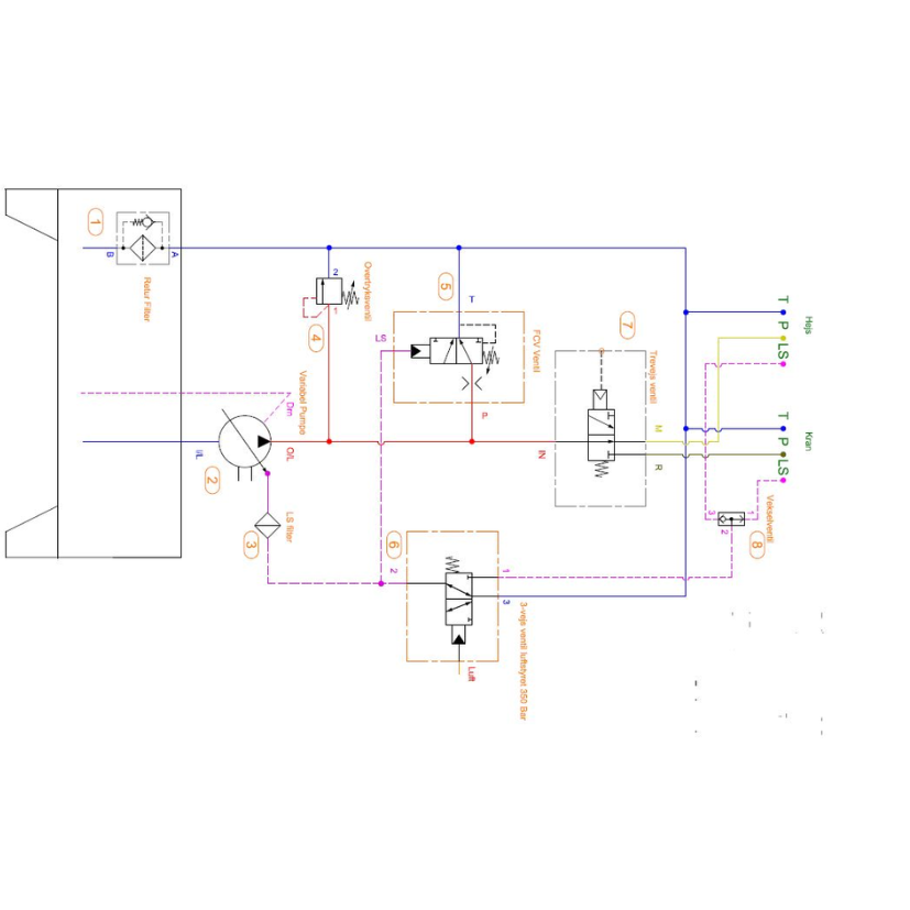
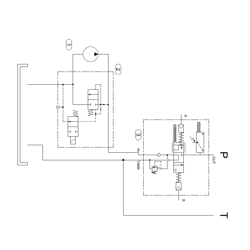
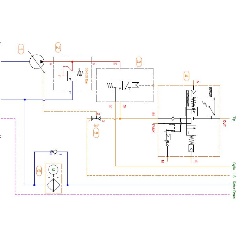
LS-opbygninger – Load Sensing hydraulikdiagrammer

Download LS-hydraulik diagrammer til brug i dit næste projekt.

Load Sensing (LS) er en energibesparende hydraulikteknologi der kun leverer det flow og tryk, der faktisk er behov for. Det gør LS-systemer populære i moderne entreprenør-, landbrugs- og mobile maskiner. Her finder du diagrammer til forskellige LS-opbygninger – fra aflastning til specielle kombinationer med saltspredere og tipvogne.

Siden opdateres løbende med nye diagrammer. Ønsker du et diagram over de komponenter du køber hos os, er du velkommen til at kontakte os.

Hvad er LS-hydraulik?

Load Sensing (LS) er en hydraulikteknologi, hvor pumpen løbende tilpasser sit output til det aktuelle behov. I stedet for at levere et konstant flow og derefter dumpe overskuddet tilbage til tanken, tilpasses flow og tryk præcist til den belastning, som ventilerne registrerer. Det sparer energi, reducerer varmeudvikling og giver mere præcis kontrol.

Typiske anvendelser af LS-hydraulik

LS-systemer bruges i dag i stort set alle moderne mobile maskiner, hvor flere funktioner skal kunne køre samtidigt uden at påvirke hinanden:

  • Gravemaskiner og hjullæssere med flere samtidige bevægelser
  • Traktorer og landbrugsmaskiner med redskabsstik
  • Kraner på lastbiler og i industri
  • Tipvogne, gyllespredere og saltspredere
  • Skovmaskiner og specialmaskiner

Falsk LS – hvad er det?

Falsk LS er en variant, hvor man simulerer en LS-pumpe ved hjælp af en fast fortrængningspumpe og en særlig ventilopbygning. Det giver nogle af fordelene ved ægte LS-hydraulik, men med en enklere og billigere pumpeløsning. Det er populært i opbygninger, hvor en komplet LS-pumpe er overdimensioneret til behovet.

Teknisk sparring om LS-systemer

Har du brug for hjælp til at dimensionere et LS-system eller vælge mellem ægte LS og falsk LS? Vores CETOP 1-certificerede specialister har mange års erfaring med Load Sensing-systemer og hjælper dig gerne. Ring på 7514 1500 eller skriv til info@johydraulics.dk.

Du kan også lære mere på vores udvidede hydraulikkursus, hvor LS- og proportionalhydraulik gennemgås i dybden. Se også vores øvrige hydraulikdiagrammer.

Antal
stk. tilføjes til valgte lister
Vælg indkøbsliste