Bliv kunde og få adgang

Pendelside-diagrammer

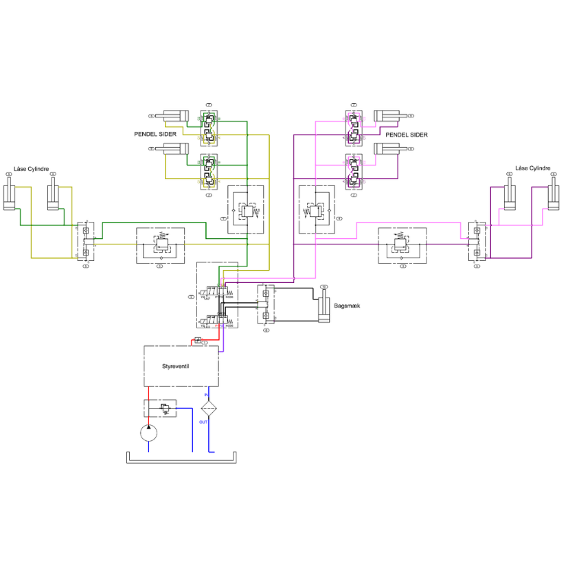
Her finder du hydraulikdiagrammer for pendelside-opbygninger – en almindelig løsning på lastbiler, tipvogne og entreprenørmaskiner, hvor sider skal kunne åbnes og lukkes hydraulisk. Diagrammerne er tilgængelige som PDF og kan frit bruges som reference i dit næste projekt.

Kom tilbage til diagram-oversigten for flere typer hydraulikdiagrammer, eller se også vores LS-opbygninger og tipsystemer.

Om pendelside-opbygninger

Pendelsider er en hydraulisk løsning til køretøjer, hvor sider på ladet skal kunne åbnes og lukkes – typisk på tipvogne og lastbiler der læsser på tværs. Systemet gør det muligt at betjene siderne hurtigt og præcist, hvilket sparer tid ved af- og pålæsning.

Opbygningen af en pendelside varierer afhængig af antal sider, krav til uafhængig betjening og om systemet skal kunne kombineres med bagsmæk. De to diagrammer ovenfor viser typiske opbygninger:

  • 1 pendelside – Enklere opbygning til køretøjer med kun én hydraulisk betjent side
  • 2 pendelsider + bagsmæk med VDM8-ventil – Komplet løsning til tipvogne med hydraulisk betjening af begge sider samt bagsmæk

Har du brug for rådgivning om valg af komponenter eller dimensionering af din pendelside-opbygning? Vores CETOP 1-certificerede specialister hjælper gerne. Ring på 7514 1500 eller skriv til info@johydraulics.dk.

Se også vores program inden for tip-, skifte- og stopventiler, som ofte anvendes i pendelside-opbygninger.

Antal
stk. tilføjes til valgte lister
Vælg indkøbsliste